- 首頁
- 學校資料
- 各科組資訊
- 家教會
- 校友會
- 教育服務中心
- 幼稚園班組惡劣天氣停課安排
- 課程概覽
- 一般班組惡劣天氣上課安排
- 中心通告
- 教育服務中心活動花絮
- 學習天地
- 暑期學堂花絮
- 「暑期學堂」惡劣天氣上課安排
- 訓育及輔導
- 入學與升學
- 幼小同盟
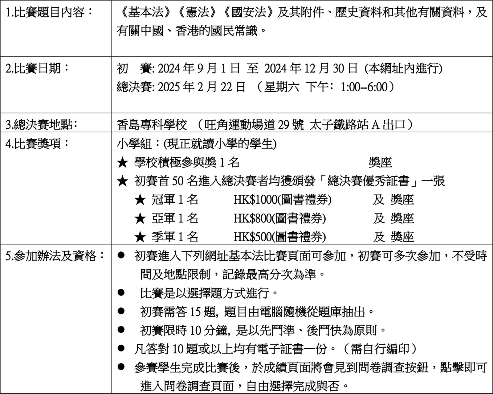
第二十四屆《基本法》及國民常識網上問答比賽
中山大學法律系香港同學會 主辦 民政及青年事務局及公民教育委員會贊助
網址﹕https://www.zsu-law.org.hk/basic_law_competition 

